


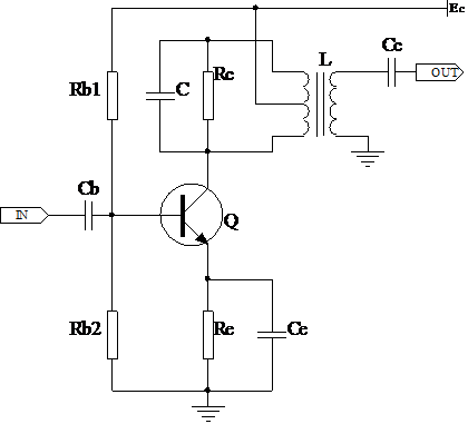
| 輸入信號頻率f(MHZ) | 5.4 | 5.5 | 5.6 | 5.7 | 5.8 | 5.9 | 6.0 | 6.1 | 6.2 | 6.3 | 6.4 | 6.5 | 6.6 | 6.7 | 6.8 | 6.9 | 7.0 | 7.1 |
| 輸出電壓幅值U(mv) |
品牌理念(niàn)
標準流程
有效溝通
專業管理
優秀團隊
品質保證
無憂售後 | 上海红桃视频app科(kē)教設備有限公司,立於(yú)上海,心懷天(tiān)下 |
生產基地:上海鬆江葉榭工業園
業務電話:021-56311657 , 56411696 , 業務傳真:021-56411696 公(gōng)司郵箱:shanghaimaoyu@126.com 教學設備廠 滬公網安備(bèi) 31010702001294 號 滬ICP備13020377號-1 |